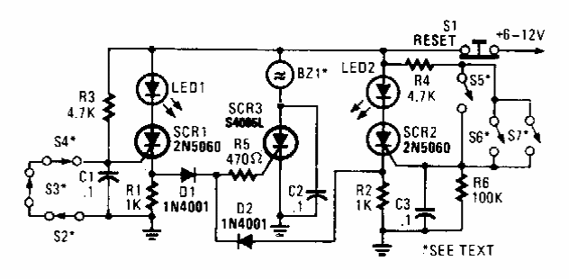
This high power circuit was found in a Popular Electronics of the 90s. The circuit makes use of common components and the SCRs may be of the 106 series.

This high power circuit was found in a Popular Electronics of the 90s. The circuit makes use of common components and the SCRs may be of the 106 series.
