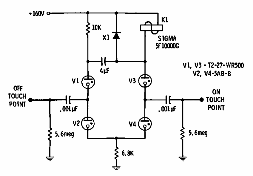
This circuit was found in a 1969 General Electric documentation. It triggers a sensitive high voltage relay with a person's body capacitance or touch. The circuit has biestable action with on and off points.
This circuit was found in a 1969 General Electric documentation. It triggers a sensitive high voltage relay with a person's body capacitance or touch. The circuit has biestable action with on and off points.