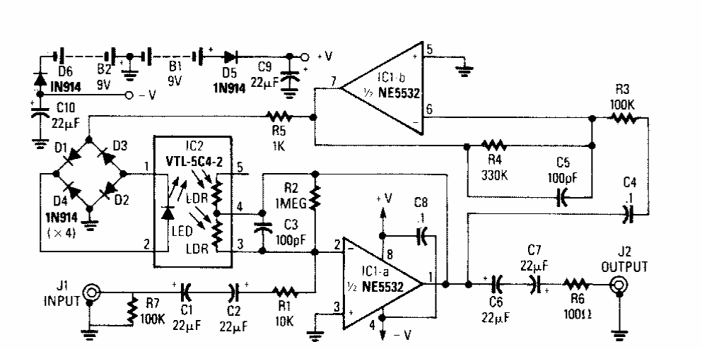
Found in a 1992 book, this circuit is intended for operation with audio signals. Equivalent operational amplifiers can be used. The optical coupler is an unusual type today.
The advantage of this circuit lies in the fact that it does not need a negative source to generate...
We found this circuit in the Linear Applications Handbook of the 1994 National Semiconductor. The...
This regulated power supply can provide currents up to 1 A to a load. The transformer may actually have...