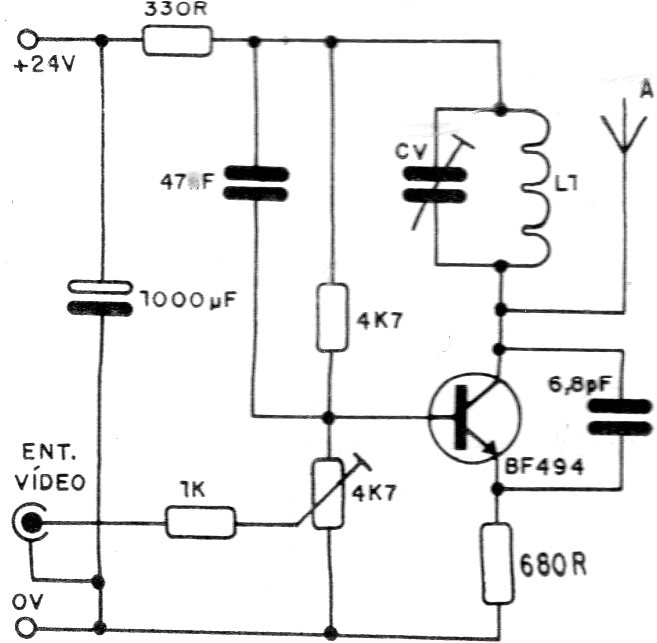
In its original version, from a 1988 publication, this transmitter was indicated to transmit the signals from a video cassette to analog TV. Today we can use it to transmit composite video signals to analog TV receivers (which are hardly used anymore). For example, the signals could come from a security camera. L1 consists of 4 turns of wire 28 in a form without a core of 1 cm in diameter.




