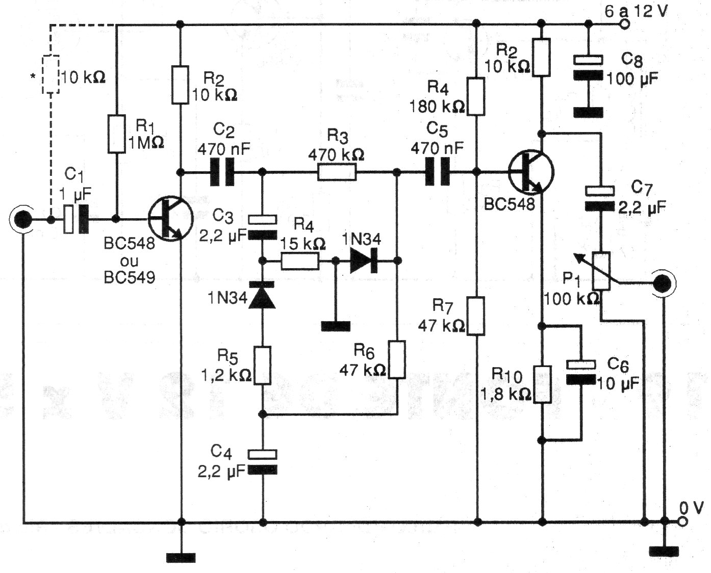
This type of circuit is interleaved between a microphone and a transmitter in order to improve the modulation and thus obtain a greater range. The circuit is from 1999, being used by radio amateurs. The 12 V supply can be used from the transmitter and the signal input and output cables must be shielded. The dotted resistor is for the case of electret microphones.




