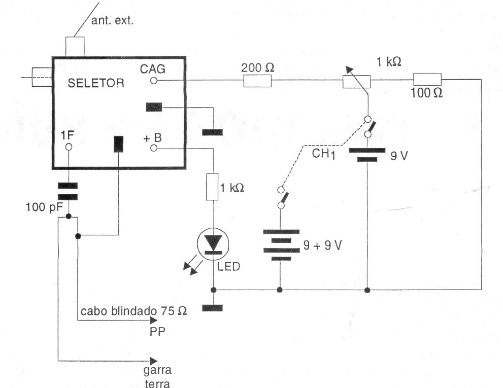
The basic idea of this 1998 documentation project is to use the channel selector of an old analog television as a signal injector. The signal captures the external signal and uses it for various tests on VHF equipment. The power is supplied by two 9 V sources or according to the selector used.




