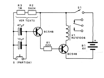
We found this transistorized timer in a 1985 documentation, but it is still up to date by the components it uses. The relay can be of any type sensitive to 6 V and the times are given by the capacitors. You can change the interval by changing these components. R1 and R2 can be a 1M5 potentiometer in series with a 100k resistor to allow adjustment over a wide range of times.




