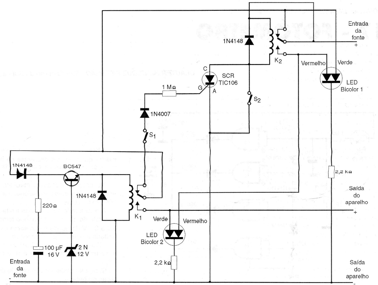
We found this circuit in a 1997 documentation. It can be used in any common 12 V source and has two relays that disconnect the source in the event of a short circuit.
This is the circuit of a commercial amplifier sold in Japan in the 1960s. The circuit for hearing aid...
The integrated circuit used in this 80's application is very hard to find today. The circuit is of an...
This circuit is from March 1978 Radio Electronics. The 4-digit circuit uses a period module and is...