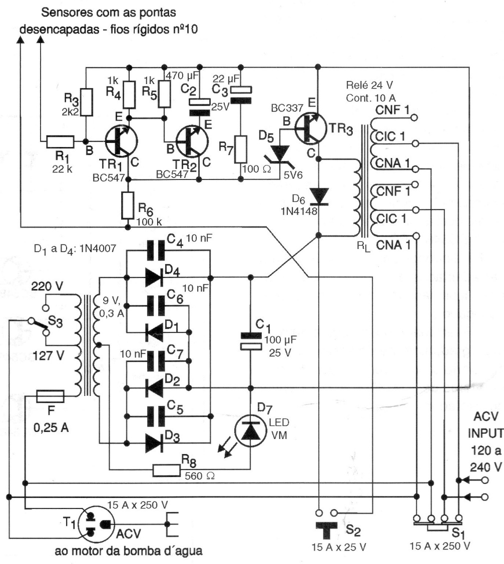
In this 2002 circuit, we have the activation when the reservoir is empty and shutdown when full. The sensors are rigid wires with bare ends. The circuit uses a relay of reversible contacts with pump current.
In this 2002 circuit, we have the activation when the reservoir is empty and shutdown when full. The sensors are rigid wires with bare ends. The circuit uses a relay of reversible contacts with pump current.