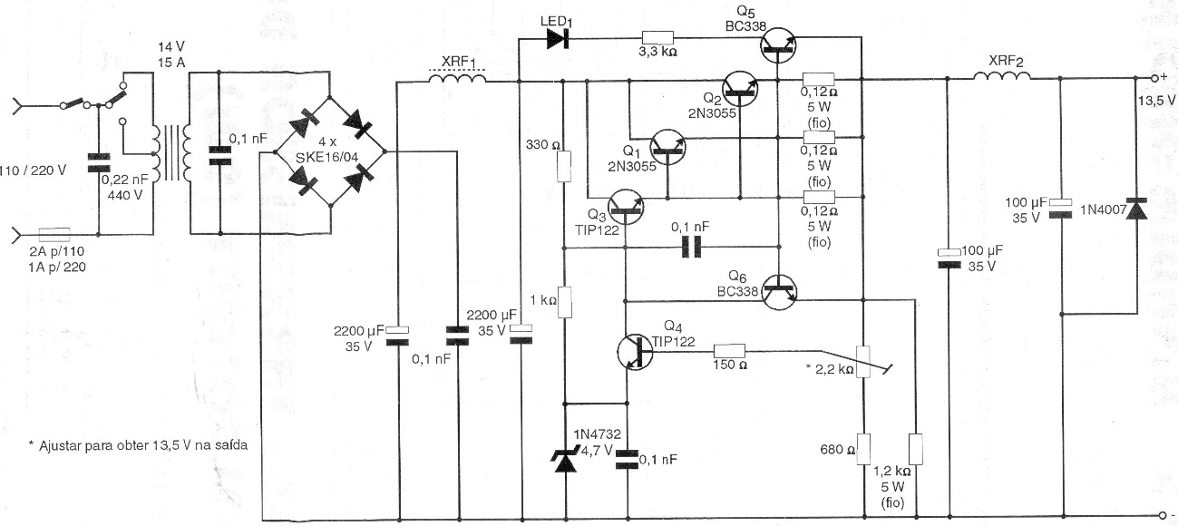
We found this circuit in a 1997 documentation. It is a source indicated for powering equipment used in the car with consumption up to 15 A such as amplifiers, transceivers, CD-players etc. The power transistors must have good heat sinks and XRF1 has 10 turns of 14 AWG wire in a ferrite core while XRF2 has 5 turns of the same wire in shape without a core.




