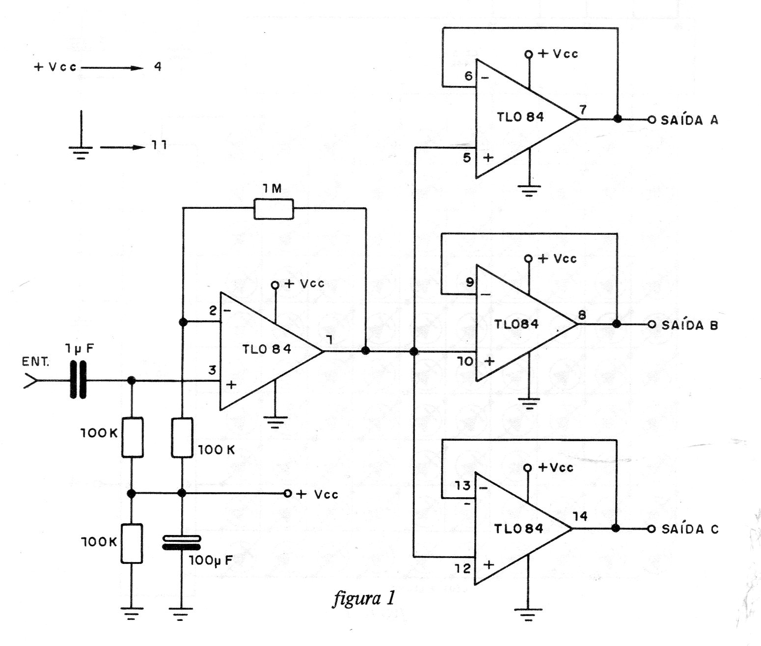
This circuit, from a 1986 Texas manual, appears elsewhere on this site, including in the form of a detailed article. The circuit must be powered by a 6 to 12 V source and the signal cables must be shielded.
This circuit, from a 1986 Texas manual, appears elsewhere on this site, including in the form of a detailed article. The circuit must be powered by a 6 to 12 V source and the signal cables must be shielded.