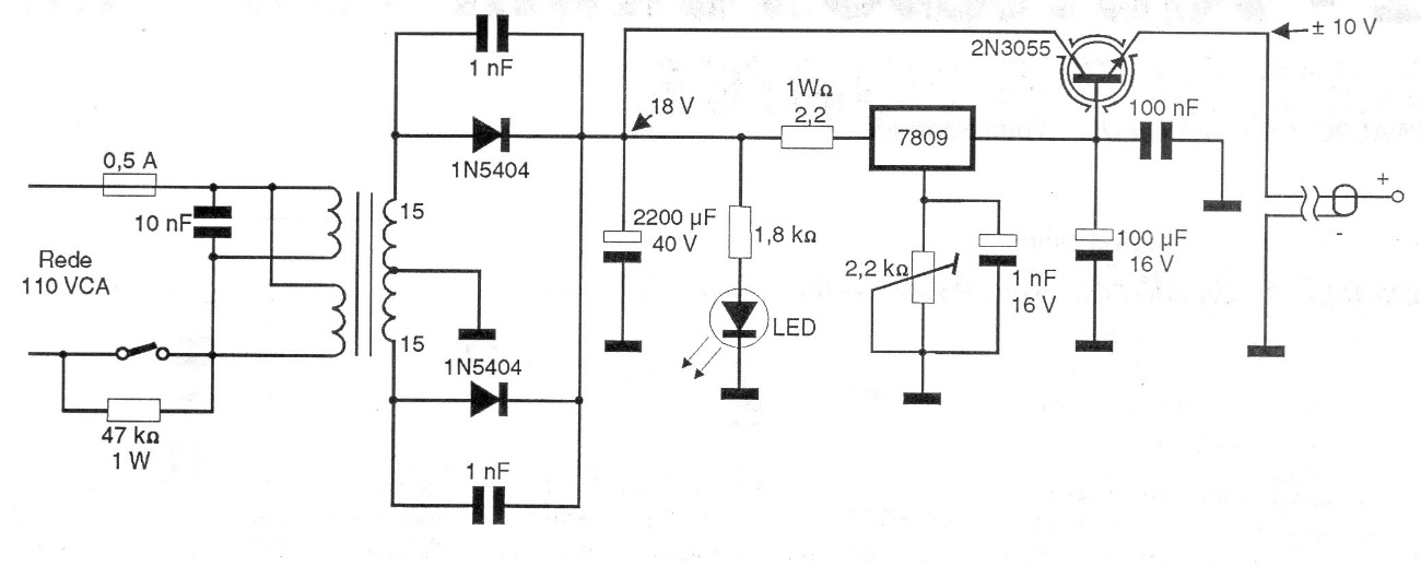
This circuit is from 1997 when Camcorder-type video cameras that used powerful batteries were still very common, given the consumption. Some of these cameras are still used today, although they tend to disappear because digital cameras are taking their place. The circuit shown is a source for these cameras, although it can be used in other applications. The transformer is 15 + 15 V with 3 A.




