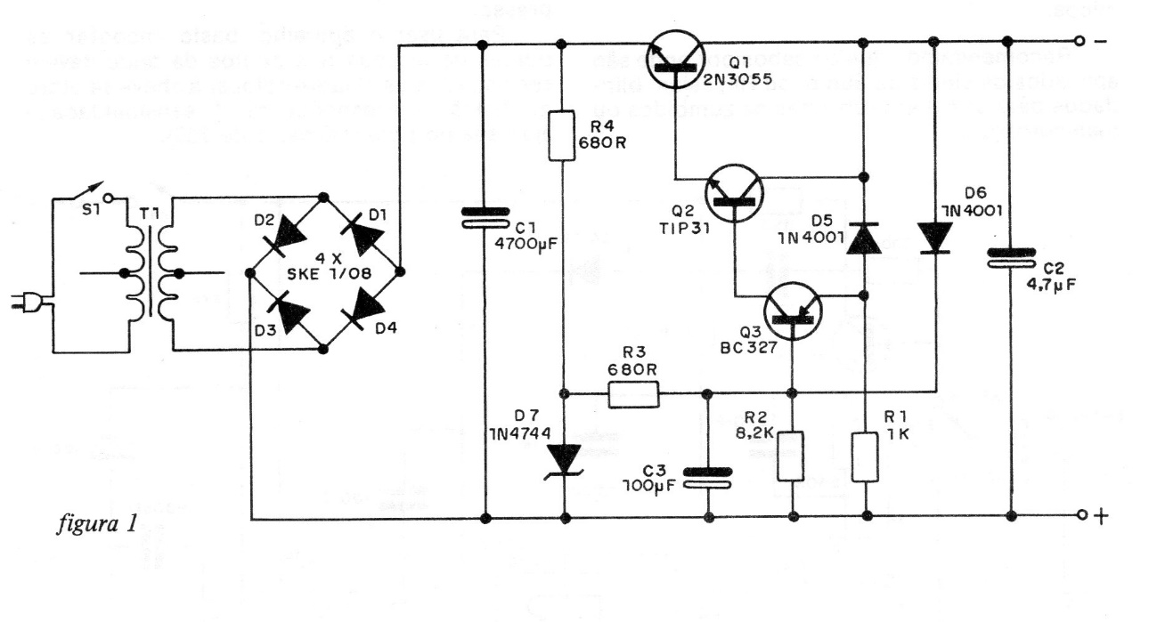
We found this 13.8 V power supply with 10 A in a 1986 documentation. The current indicated in the original design is greater than the 2N3055 can safely handle. This transistor must therefore be equipped with an excellent heat radiator. The output voltage is fixed by the zener diodes and the transformer has a secondary of 15 + 15 V x 10 A.




