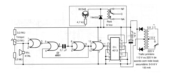
In fact, this is the circuit also known as “vox”, that is, a relay triggered by sound. This circuit finds a wide range of applications that range from starting appliances or opening doors with a whistle or clapping, which is interesting in demonstrations, even as a falling object alarm, intruders, etc. The circuit uses a bistable configuration with the 4013, which can be replaced by a monostable configuration, for a timed drive.




