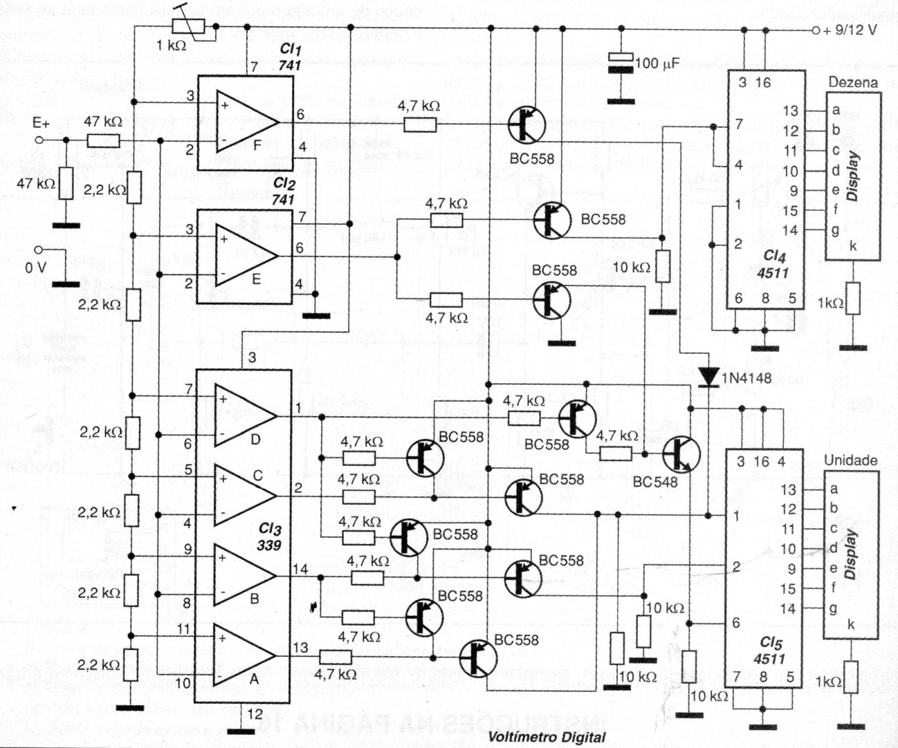
We present a circuit formed by six voltage comparators. Each comparator will analyze the voltage difference at every 2 V of the reference point, thus composing a total 12 V ladder that will be presented through the displays. For every 2 V applied to the input (E +), the corresponding value range 2 - 4 - 6 - 6 - 8 - 10 - 12 will appear on the display. The tens digit will be off until the value 8 and will light up when the input voltage exceeds 10 V, then the number 1 appears together with the number of the units. The circuit can be supplied with voltages of 9 or 12 V, which leads to the possibility of using a battery for portable operation. The circuit is not very accurate, as it depends on the values of the components used. To adjust the circuit, connect a variable voltage source to the input (E +) and adjust the 1 k trimpot so that for each 2 V of input the corresponding value appears on the display in the scale of 2 and 2.




