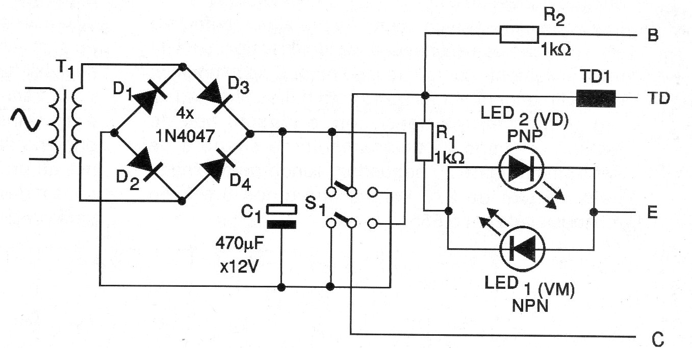
This is a multi-component tester with visual indication by LED and polarity selection in the test. The transformer is 6 V with a current of 100 mA to 300 mA. The circuit is capable of testing NPN and PNP transistors selected in switch S1.
This is a multi-component tester with visual indication by LED and polarity selection in the test. The transformer is 6 V with a current of 100 mA to 300 mA. The circuit is capable of testing NPN and PNP transistors selected in switch S1.