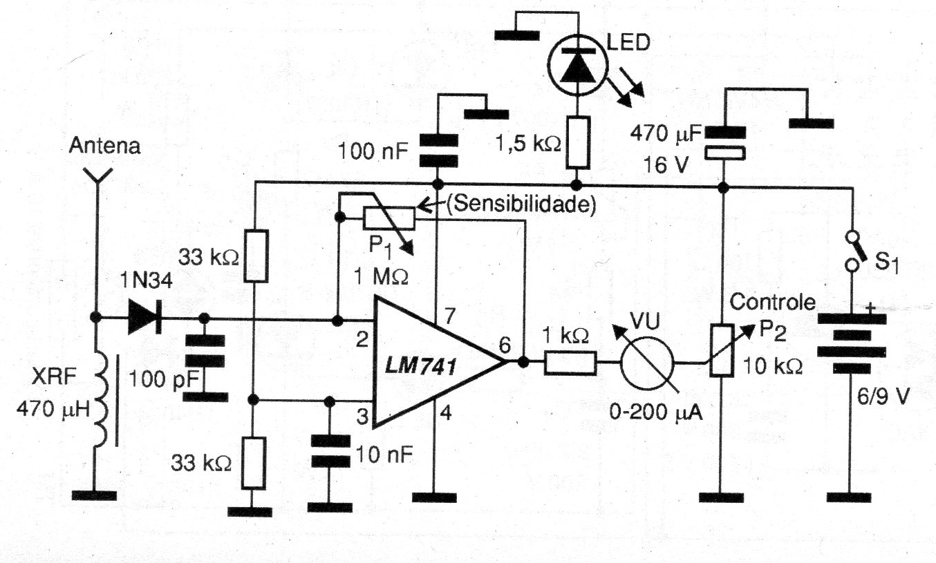
This circuit is from a 2004 documentation serving for signals from 1 MHz to 160 MHz. The antenna is of the telescopic type and the analog instrument is of the type found in old sound equipment.
This polarity inverter circuit for voltages down to about -12 V was found in the December 1992...
This is the common transistor version of a TTL inverter gate. The transistors are general-purpose and the...
This simple transistor tester uses a common 3 mA analog instrument that has its scale changed as...