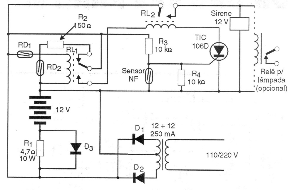
This circuit was found in a 1997 publication, but it uses few common components and is very efficient. The circuit maintains a charged battery that starts operating if the power is cut. The 12 V relay, depending on the battery and the drive, is a 12 V siren, which can be of any type.




