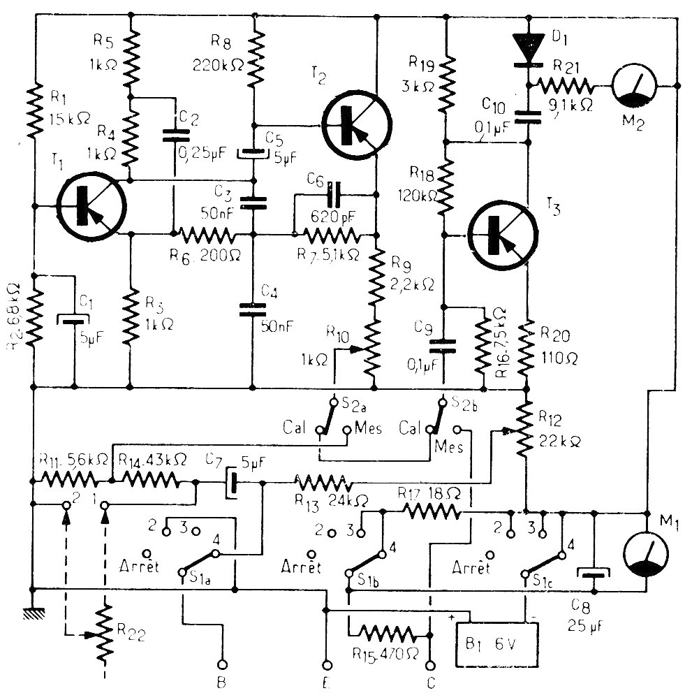
We found this dynamic tester for transistors with variable collector current in a publication in 1981. The components used are common since the transistors are of general use and the indicator instruments can be the current scale of a common multimeter.




