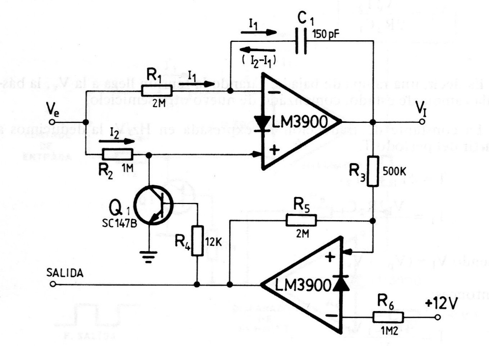
We found this oscillator in an integrated circuit manual from the 90's. The circuit shows how to implement a voltage-controlled oscillator based on the LM3900 transconductance operational amplifier. The transistor is for general use and the control rate is 500 Hz per input volt.




