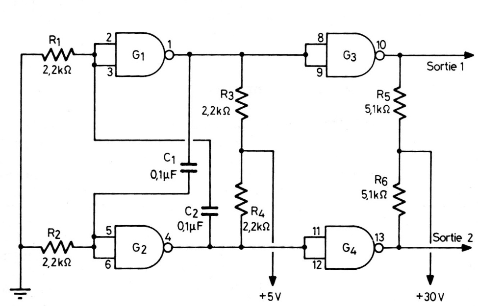
This configuration uses the 4 gates of a 7401 integrated circuit. The capacitors determine the frequency. With different capacitors we will have an asymmetric rectangular signal. The circuit must be powered with 5 V and can be used as a shield for microcontrollers. The charging voltage of 30 V can be eliminated in some cases.




