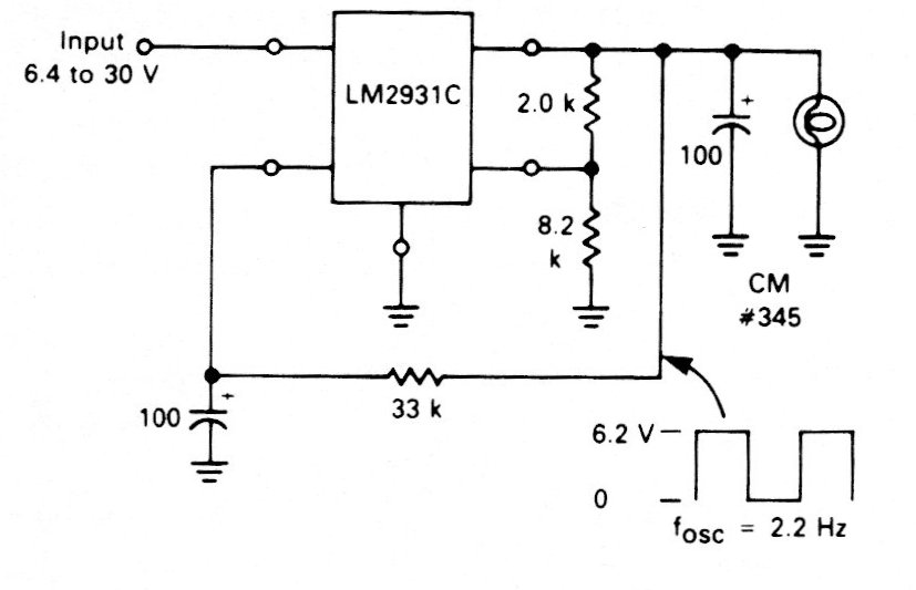
This circuit uses the LM2931 which is not a common component today. What it does is to activate a lamp causing it to blink at a frequency determined by the capacitor.
.
This circuit is from a Popular Electronics from the 90s. It uses an opto-coupler with SCR directly...
This high selectivity circuit for single tone decoding was found in 1970s documentation. The coil...
This sensitive voltage measuring circuit has a very high input resistance, of the order of Mohms,...