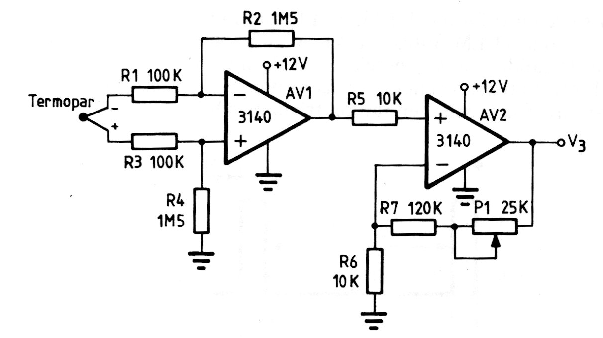
We found this circuit in a publication on operational amplifiers from the 1980s. The circuit does not use a symmetrical source and the operational amplifier with FET can be replaced by a more modern equivalent. P1 is an output setting for a 217 gain.




