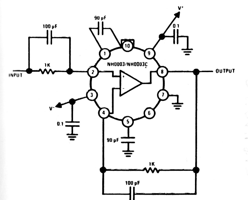
This voltage follower or amplifier with unit gain uses an unusual operational amplifier nowadays. The circuit can be implemented to use modern operationals. The power supply must be symmetrical.
This circuit uses an unusual electromechanical component: a mechanical blade resonator. The...
This circuit from a Japanese publication in 1968 uses germanium transistors from the time like the...
Found in a 90s Electronic Design, this circuit can provide a relatively high-power output. The basic...