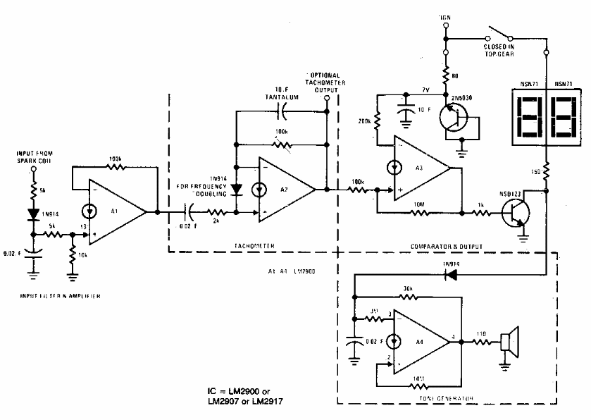
Found in documentation from the 1970s, this circuit uses an oscillator and a display to warn of speeding. The circuit applies to cars with contact breaker.
This amplifier is suggested by Sanyo and can excite loads of 4 ohms with a power of 4.5 Wrms. The...
Found in a 1995 Hands-On Electronics, this circuit generates a sinusoidal signal whose frequency...
This circuit is based on the voltage comparators contained in the LM339 integrated circuit. The...