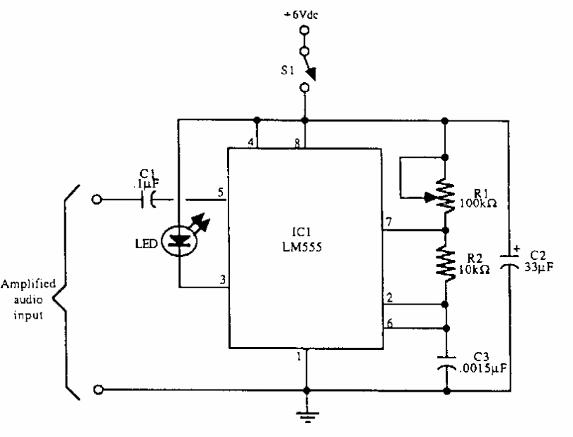
Found in old American documentation, this circuit is current as it uses the 555 to modulate an infrared LED. Pulses are set by R1.
The purpose of this circuit is to increase the selectivity of receivers with ferrite antennas. The circuit...
This solid-state relay circuit (SSR) or shield is from a 1995 Electronics Now. With it we can...
We show a channel of a simple preamplifier for ceramic capsules. This circuit is based on a very...