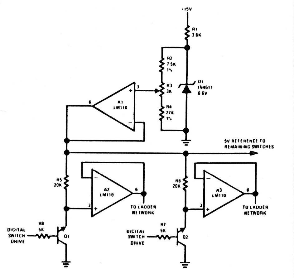
This circuit is a driver for R-2R network of AD converters. We found it in manufacturer documentation from the 1980s. The configuration can be adapted to be used with modern operationals.
The 78XX series voltage regulator integrated circuits do not support an input voltage greater than...
This is the complete circuit of a multimeter using a 50 uA instrument with a 2k coil. The circuit...
This circuit came out in a Popular Electronics from December 1995. It is a double T configuration that...