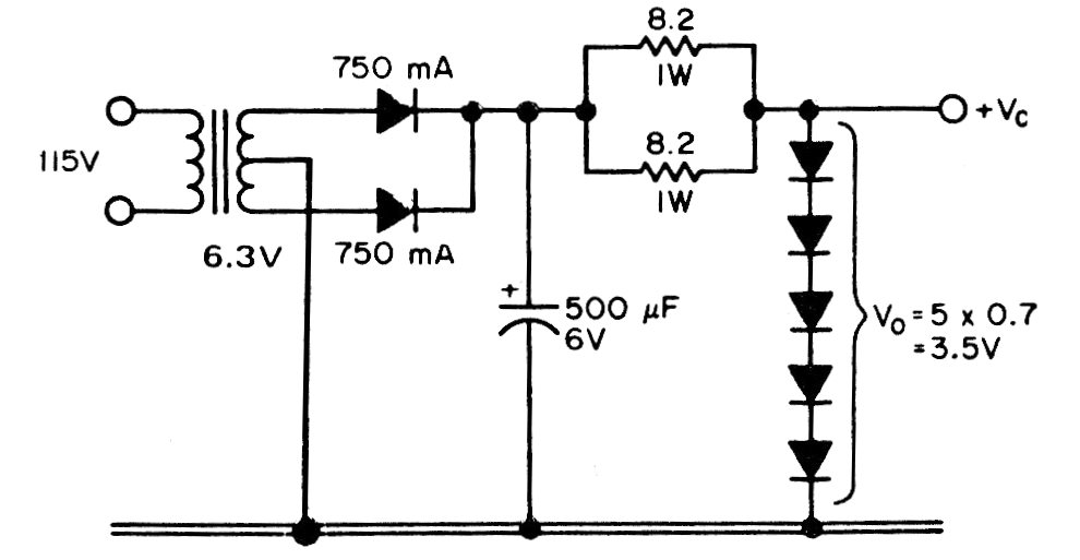
In this circuit we have the way to use common diodes to obtain low regulated voltages in a single source. The diodes must have maximum currents according to the application and the resistors have dissipation according to the output voltage.
In this circuit we have the way to use common diodes to obtain low regulated voltages in a single source. The diodes must have maximum currents according to the application and the resistors have dissipation according to the output voltage.