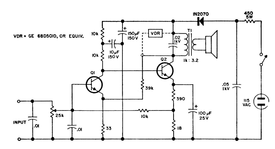
This transistor amplifier does not use a source with a transformer being fed directly by the power grid. High voltage transistors such as HEP54 and 2N3916 from the original Motorola circuit are no longer easily found and must be replaced by equivalents. The output power is 500 mW.




