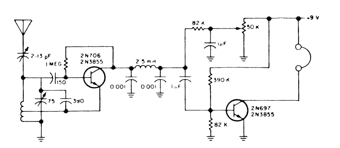
WWV is the American broadcaster of hourly signals and frequency standards that operates at 3.5 MHz. This circuit is from the 80s, and modern equivalent transistors can be used. The diagram of this regenerative receiver has no information about the coils.




