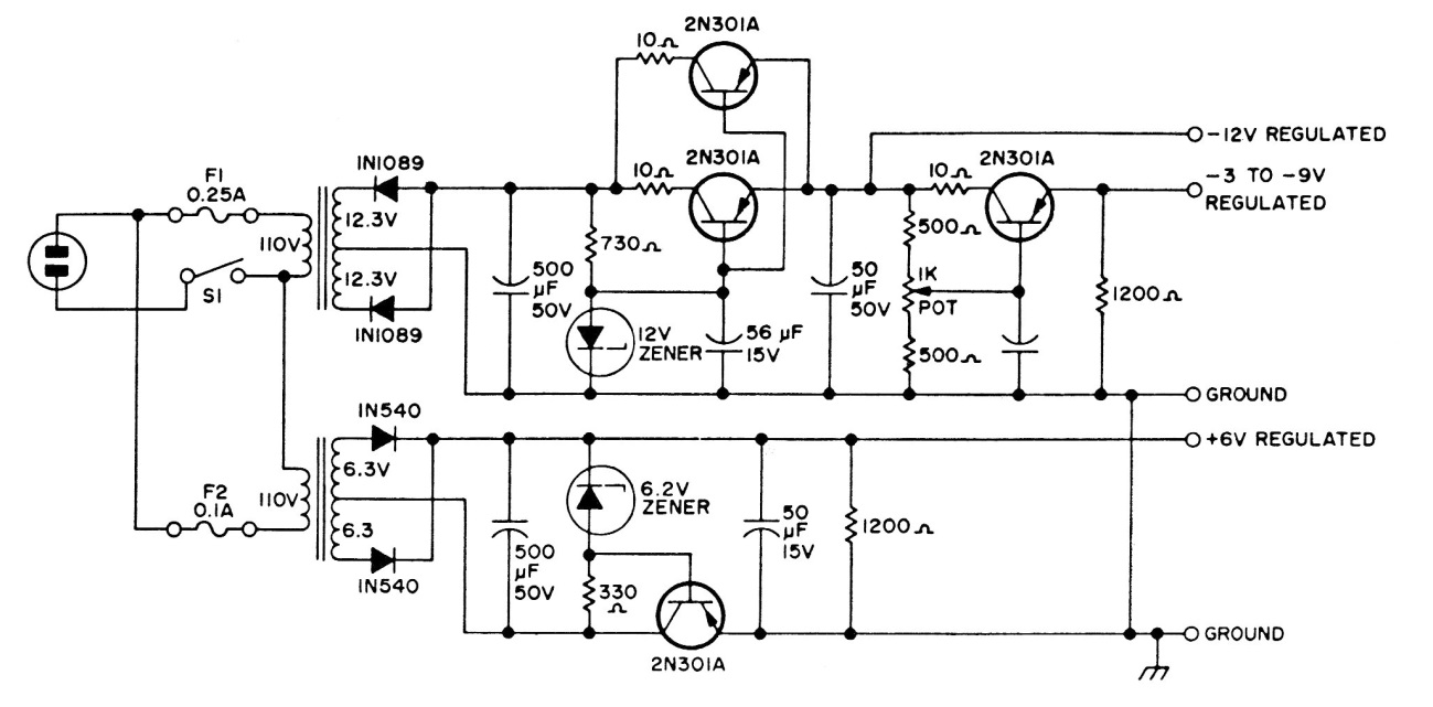
This multiple power source, with two transformers was found in American documentation from the 1980s. Power transistors have equivalents and must be equipped with good heat sinks. The transformers are according to the voltages and currents of each sector.




