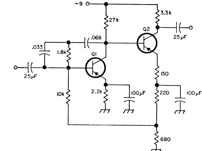
This configuration is from the 70s, having been found in an American documentation. The transistors can be BC549 for Q1 and BC548 for Q2.
This simple circuit is from a Radio Electronics from July 1965. The circuit can be assembled with...
Found in the May 1975 issue of Radio Electronics magazine, this circuit turns on after a certain...
We found this circuit in a 1965 General Electric documentation. The circuit generates synchronized...