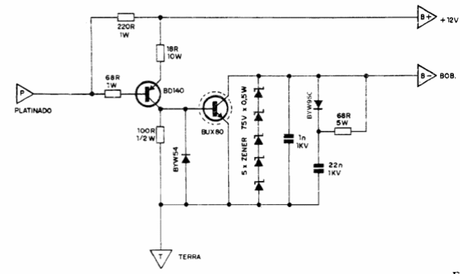
We found this circuit in an old magazine. This is an assisted ignition, where the contact breaker is kept. The circuit uses transistors that are uncommon today. Equivalents can be tested.
This simple circuit is from a Radio Electronics from July 1965. The circuit can be assembled with...
Found in the May 1975 issue of Radio Electronics magazine, this circuit turns on after a certain...
We found this circuit in a 1965 General Electric documentation. The circuit generates synchronized...