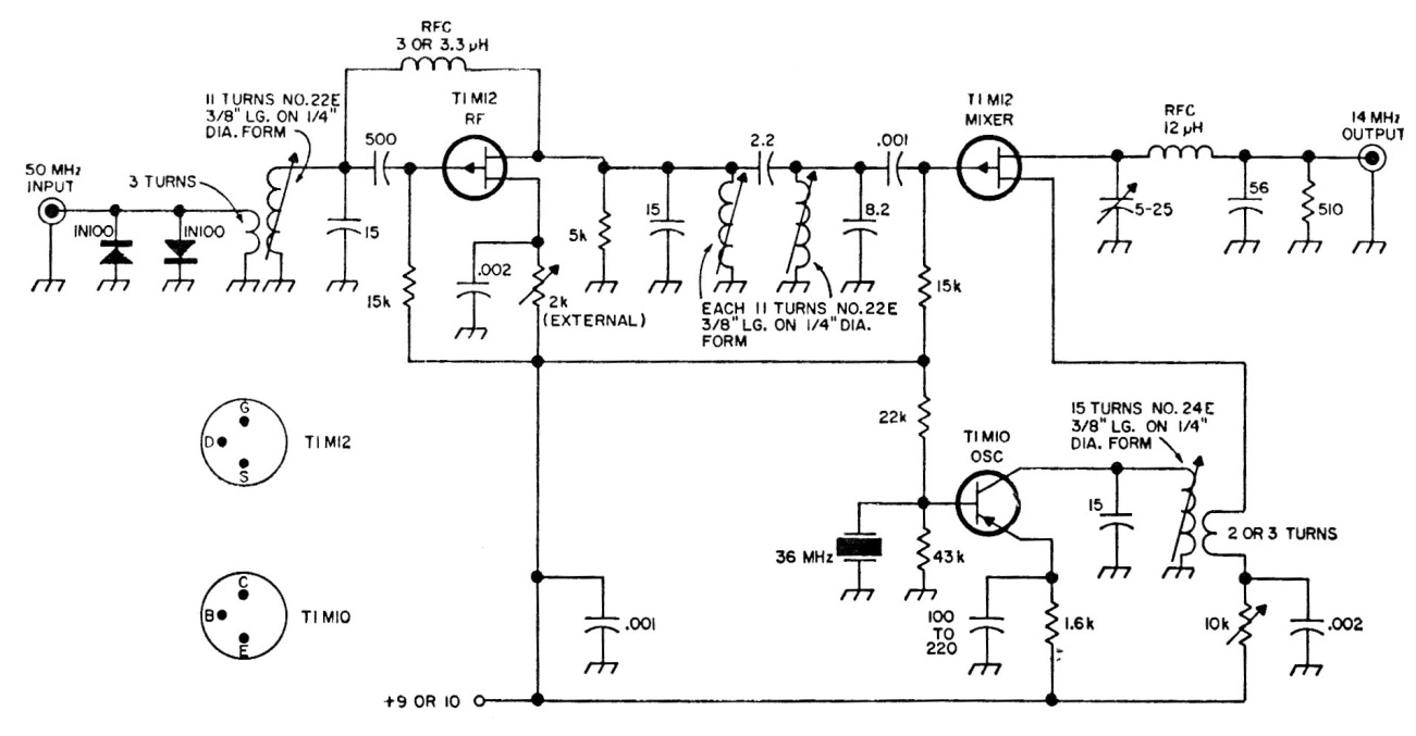
This circuit was found in a 1980s American schematic. Transistors can be modern equivalents. The circuit is critical for the frequency at which it operates, and the power can be supplied by battery due to the low consumption.
This circuit was found in a 1980s American schematic. Transistors can be modern equivalents. The circuit is critical for the frequency at which it operates, and the power can be supplied by battery due to the low consumption.