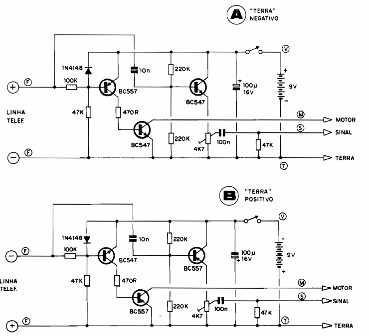
We found this circuit in documentation from the 1980s. It drives an old cassette or roller type recorder, acting on the engine and sending the recording signal. Two versions are given depending on the ground of the circuit on which it must operate.
We found this circuit in documentation from the 1980s. It drives an old cassette or roller type recorder, acting on the engine and sending the recording signal. Two versions are given depending on the ground of the circuit on which it must operate.