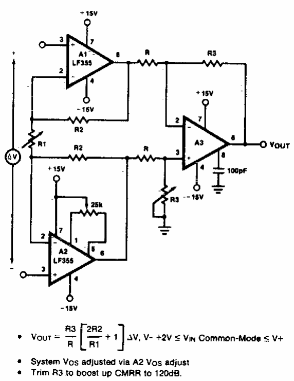
This low displacement circuit was found in American documentation from the 90s. Operational amplifiers are from that time, but they admit modern equivalents.

This low displacement circuit was found in American documentation from the 90s. Operational amplifiers are from that time, but they admit modern equivalents.
