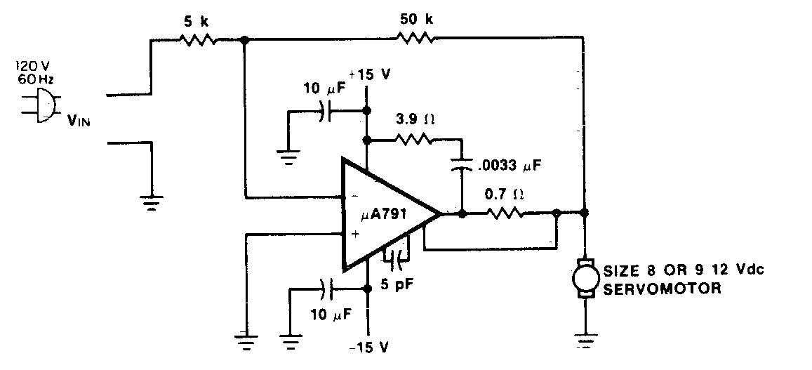
This circuit is from a publication from the 70s. The operational amplifier is from the period. Modern equivalents according to the motor current must be used.
August 2017 - Heat sinks for use with Arcol / Aluminum resistors can be obtained from Mouser...
This oscillator can be used to generate sinusoidal signals from less than 1 Hz to close to 20 kHz....
We found this circuit in an American publication from the 1990s. The triac must be equipped with a heat...