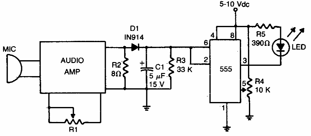
Any small sound amplifier from 200mW to 1W can be used in this simple circuit. Or circuit of two 80s based on a trigger like 555.
This simple receiver was found in a book on transistors from 1954. The coil determines the...
This configuration, quite common and found in other sites, is from European documentation from the...
The figure shows a simple way to obtain a negative voltage from a common source configuration. The circuit is...