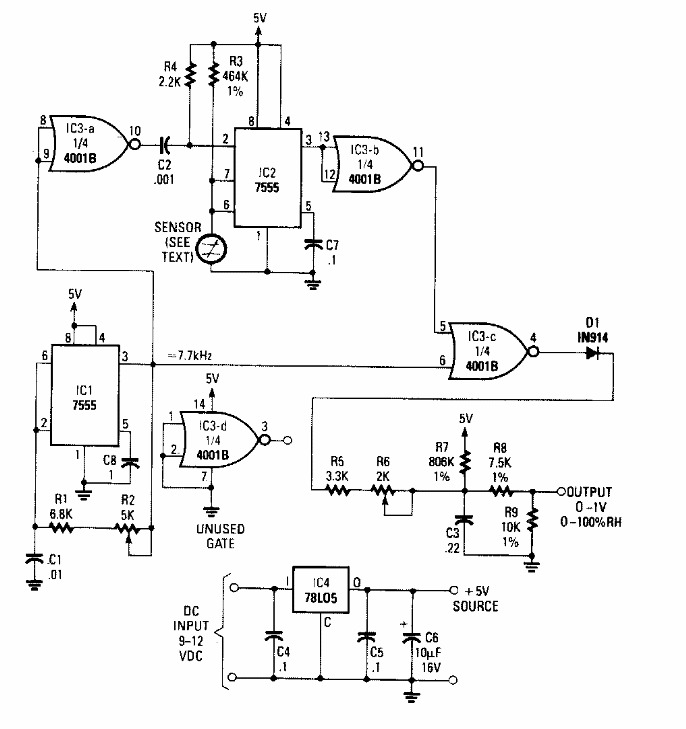
This circuit was found in Radio Electronics from the 90s. The sensor is an oscillator whose frequency depends on humidity, an uncommon component nowadays.
This simple receiver was found in a book on transistors from 1954. The coil determines the...
This configuration, quite common and found in other sites, is from European documentation from the...
The figure shows a simple way to obtain a negative voltage from a common source configuration. The circuit is...