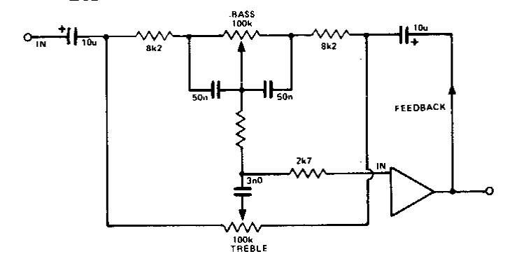
In the figure we have the typical circuit of a Baxandall tone control applied to an operational amplifier. The operational can be of any type.
The circuit shown is from an old European publication. In it we have the way to activate a relay...
We found this circuit in a European publication from the 1990s. Transistors are still common types...
This circuit was found in an American documentation and can be added to common amplifiers of any...