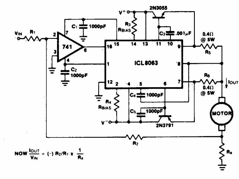
This current control for DC motors was found in documentation from the 1970s. The current depends on transistors that support modern equivalents.
Found in a 90’s Radio Electronics, this circuit uses a component from the time, difficult to find today....
August 2017 - Mouser Electronics is announcing the availability of the new ON Semiconductor CMOS...
In the figure we have the commercial circuit of a Japanese electronic voltmeter from the 60's. The...