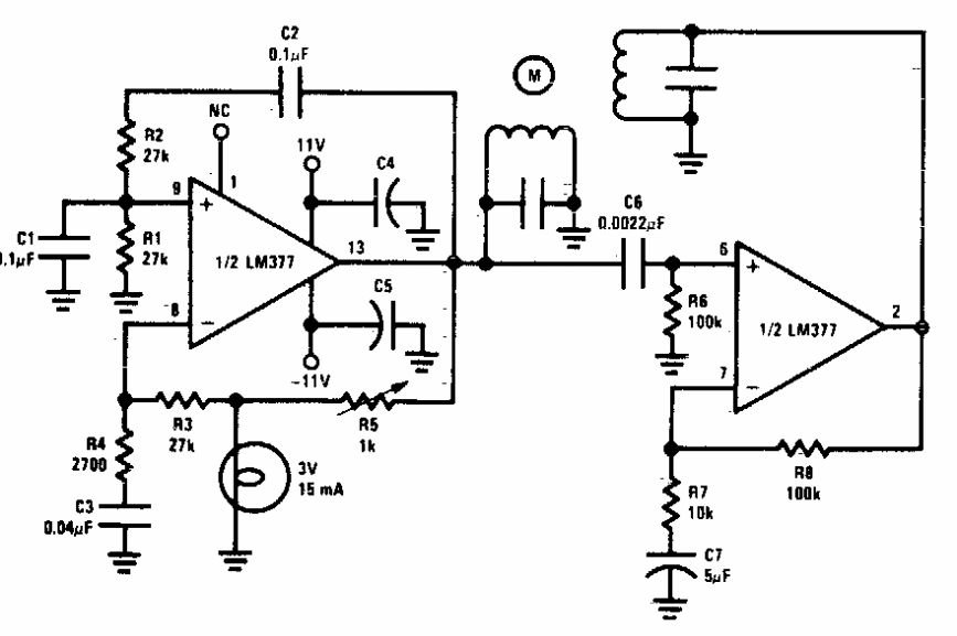
This circuit was found in a Motorola documentation from the 70s. The integrated circuit is from the time, an operational power amplifier according to the controlled motor.
This timer uses common components today. It activates a relay after intervals that can be adjusted up...
September 2016 - It can be obtained from Mouser Electronics the new ADC AD7779 from Analog Devices with...
Found in Popular Electronics from the 90s, this circuit consists of a timer that turns off the...