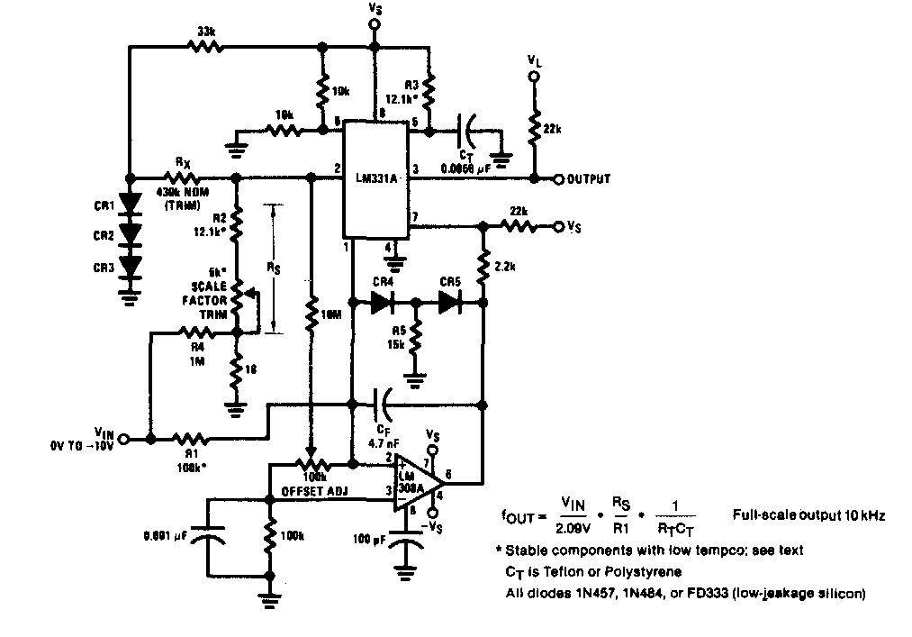
This circuit is from a National Semiconductor manual from the 1980s. The integrated circuit is rare today and next to the diagram we have the formula for calculating the components.
We found these circuits in a Popular Electronics from the 90s. The circuit has a simple low power...
This LED diode test is suggested by the Texas Instruments optoelectronics manual. The transformer current...
This RF monitor or field strength meter can use instruments from 100 uA to 1 mA full scale. The...