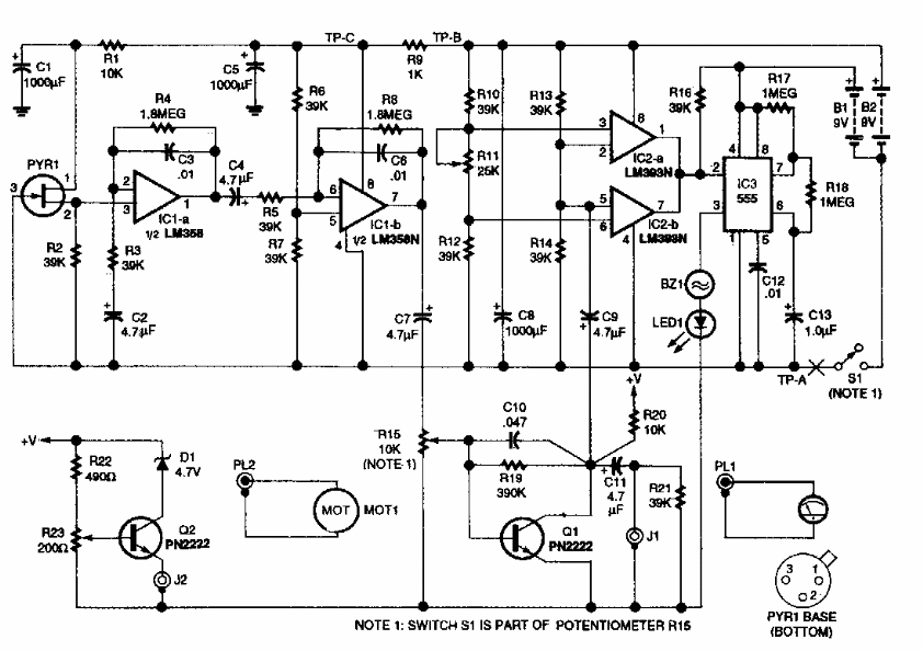
This circuit detects the body's heat emissions and can trigger a load, for example, a solenoid or an alarm. The circuit was found at Electronics Now. It makes use of a sensor for the 14u infrared range.
This circuit detects the body's heat emissions and can trigger a load, for example, a solenoid or an alarm. The circuit was found at Electronics Now. It makes use of a sensor for the 14u infrared range.