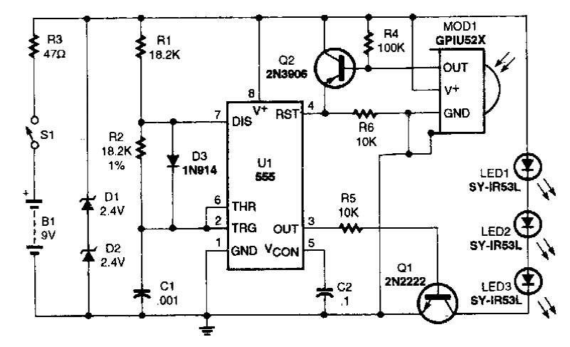
This circuit is from a Popular Electronics from the 90s, consisting of a repeater relay for remote control of TV, which today can be done by Wi-Fi or other simpler resources.
The 78XX series voltage regulator integrated circuits do not support an input voltage greater than...
This is the complete circuit of a multimeter using a 50 uA instrument with a 2k coil. The circuit...
This circuit came out in a Popular Electronics from December 1995. It is a double T configuration that...