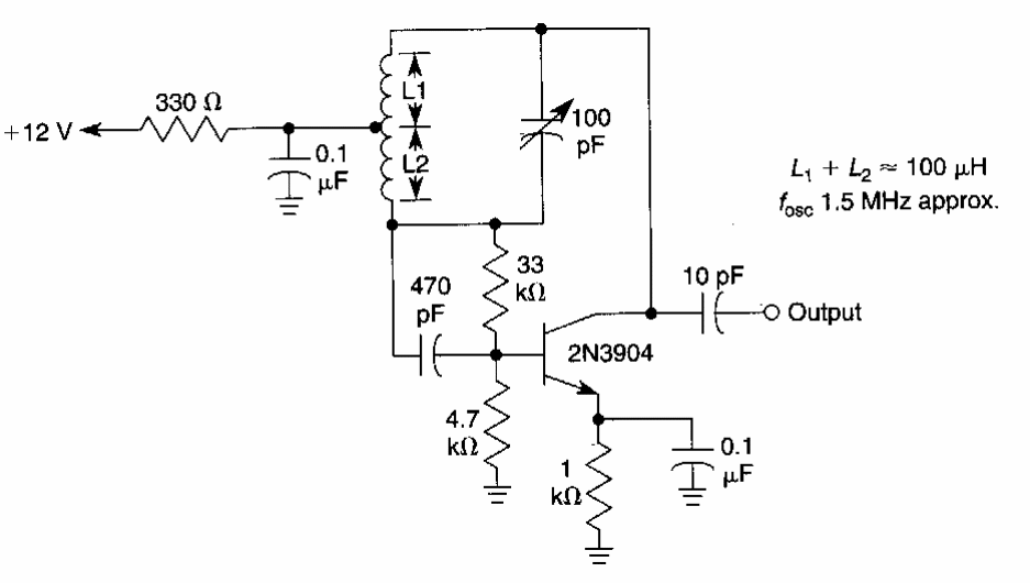
This circuit was found in old American documentation. Transistor is general purpose and coil rated is for 1.5 MHz. Wind 50 + 50 turns of wire 28 onto ferrite rod for 1 MHz.
The 78XX series voltage regulator integrated circuits do not support an input voltage greater than...
This is the complete circuit of a multimeter using a 50 uA instrument with a 2k coil. The circuit...
This circuit came out in a Popular Electronics from December 1995. It is a double T configuration that...