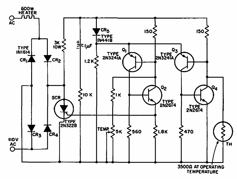
Found in old American documentation, this circuit is intended for the control of heating elements. The SCR must have current according to the controlled load. Transistors are from the time.
DC motors of 6 to 12 volts and currents of up to 2 amps can be controlled with this circuit. The...
This is an amplifier that uses a pickup coil placed next to the telephone set and the listening is done in...
This circuit was found in a French documentation from the 80's. The circuit must be powered by a...