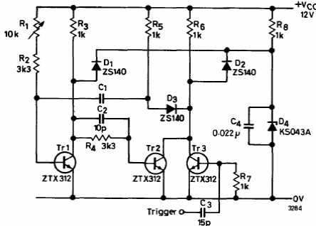
Found in Ferranrti's 1974 transistor manual, this circuit uses general-purpose transistors from the time. Pulse times can be adjusted in a range from 4 to 1.

Found in Ferranrti's 1974 transistor manual, this circuit uses general-purpose transistors from the time. Pulse times can be adjusted in a range from 4 to 1.
