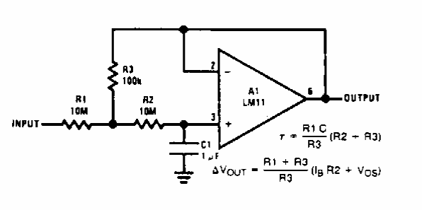
This circuit is from a 1990s National Semiconductor manual. The circuit is valid for other operationals. Formulas are given along with the diagram.

This circuit is from a 1990s National Semiconductor manual. The circuit is valid for other operationals. Formulas are given along with the diagram.
