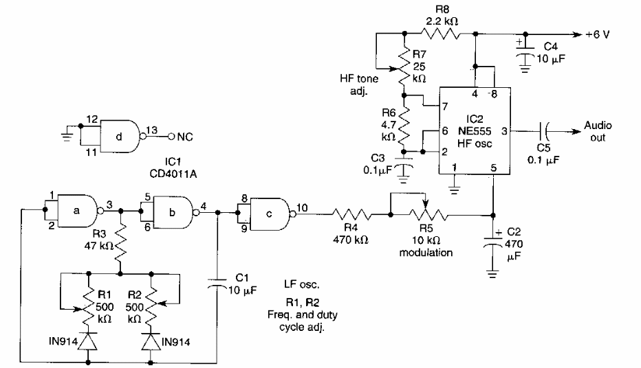
This circuit that emits siren sound can be used in a fire alarm. We found it in an old American documentation. The signal must be applied to a good audio amplifier.
The 78XX series voltage regulator integrated circuits do not support an input voltage greater than...
This is the complete circuit of a multimeter using a 50 uA instrument with a 2k coil. The circuit...
This circuit came out in a Popular Electronics from December 1995. It is a double T configuration that...